電磁流量計選型,創輝LE
電磁流量計廠家選型介紹,電磁流量計以其獨特的優勢, 在石油化工行業中得到了**的應用。本文主要介紹了電磁流量計的工作原理、結構組成、儀表選型、優點等一些問題。
1、 電磁流量計工作原理
電磁流量計是根據法拉第電磁感應定律來測量管道內流體流量的測量裝置。 電磁流量計 通過勵磁系統產生電磁場, 當可導電流體在管道中流動時, 導體在磁場中切割磁力線產生電 動勢。 電動勢大小與流體的流速成正比, 并通過電極將電壓信號引至電路中的轉換器, 通過轉換器轉換成標準信號,從而測得流量。
2、 電磁流量計結構組成和材質選擇
2、 1結構組成
電磁流量計由傳感器、轉換器和流量顯示儀三部分組成。其中傳感器又分為測量管、勵磁系統、電極和殼體幾個部分。
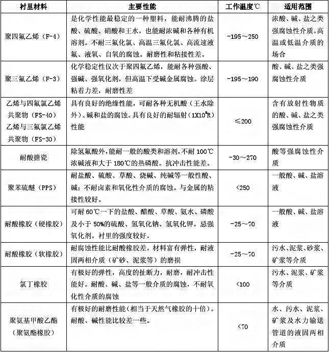
2、 2材質選擇
電磁流量計材質的選擇主要是對直接和流體介質接觸的電極和襯里材質的選擇,它直 接影響到流量計的精度和使用壽命。 電磁流量計工作的基本條件之一是, 測量管內壁除電極 外, 其余地方垂直于介質運動方向的電流應為零。 為滿足這一條件, 通常將導電的金屬測量 管內壁和法蘭端面襯以絕緣襯里, 以防止感應信號電壓被金屬管短路。 由此可見根據不同介 質選擇不同材質的電極和絕緣襯里尤為重要。
(1)LE電磁流量計選型表 電極材質的選擇

(2) LE
電磁流量計選型表 襯里材質的選擇

3、 電磁流量計量程范圍的確定
一般工業用電磁流量計被測介質流速以 2~4m/s為宜, 在特殊情況下, *低流速應不小 于 0.5m/s,*高應不大于 10m/s。若介質中含有固體顆粒,常用流速應小于 3m/s,防止襯 里和電極的過分磨擦;對于粘滯流體,流速可選擇大于 2m/s,較大的流速有助于自動消除 電極上附著的粘滯物的作用,有利于提高測量精度。
在量程 Q 已確定的條件下, 即可根據上述流速 V 的范圍決定流量計口徑 D 的大小, 其值 由下式計算:
Q=πD 2V/4
Q:流量(㎡ /h) D:管道內徑 V:流速(m/h)
電磁流量計的量程 Q 應大于預計的*大流量值, 而正常的流量值以稍大于流量計滿量程 刻度的 50%為宜。
電磁流是量計廠家產品特點
(1) 電磁流量計傳感器結構牢固可靠,無可動部件,亦沒有阻礙流體流動的節流件, 不會堵塞,因此特別適用于帶有懸浮物、固體顆粒、纖維等的泥漿、紙漿、礦漿、污水 等的測量。
(2) 傳感器便于清洗、消毒,在食品、生物制藥等工業中用于玉米漿、果醬、糖漿、 藥漿或血液等特殊介質的測量。
(3) 電磁流量計不受流體組分及密度、粘度、壓力、溫度、導電率變化等的影響。
(4) 測量范圍度大 (20:1~40:1) , 且可任意改變量程。 滿刻度流速一般在 0.5~10m/S內選定。
(5) 電磁流量計無機械慣性, 反應靈敏,可以測量瞬時脈動流量,而且線性好, 因此 可以將測量信號直接用轉換器線性的轉換成標準信號輸出。
電磁流量計選型,電磁流量計廠家技術人員**為您選型,更多詳情請瀏覽
http://m.xsea.com.cn/
上一條:
淺析電磁流量計特點
下一條:
電磁流量計如何正確選擇口徑?